CREATING TEAMS & COMPANIES
Fellow Americans & Incite Studio | Survey 160 | Better Internet Initiative
RESEARCH
RSM Fellow, Berkman Klein Center at Harvard University | Visiting Fellow, Digital Life Initiative at Cornell Tech | Combating Systemic Misinformation | The Peoria Project
DIGITAL TRANSFORMATION
Consulting | The White House | Obama for America
CONCEPT WORK
CREATING TEAMS & COMPANIES
Fellow Americans & Incite Studio (2020-present)
At the end of 2019, Nathaniel launched a new effort designed to achieve two goals: (1) bring new digital creatives into advocacy, and (2) deploy rigorous analysis of the impact of media by looking systematically at correlations and connections across topics and goals over time (via meta analysis). We -- even leading experts -- are bad at guessing in advance what will work and why, and this strategy begins with that recognition, trying to be humble in designing programs. At the same time, the program focused a lot of attention on attributes of trust, especially thinking about unintended consequences that can make people less trusting. Tactically, the effort was positioned primarily behind the scenes, empowering other organizations and groups with better content and material, and white labeling as much as possible.
By the end of the year, the non-profit and associated execution partner (Incite Studio) grew to a core team of 13, raised and deployed more than $4 million in non-profit resources and $1.5 million in partner revenue, and partnered with a range of larger non-profits, political campaigns, and individual influencers who collectively spent more than $35 million on distribution of produced media and organic assets.
Substantively, content focused on a range of issues, including responding to the COVID crisis, increasing voter participation, boosting social trust, and content creation and testing for a $10M+ program for the Biden for President campaign. All told, the organization produced more than 500 commercial quality videos and more than 1,500 graphics. Please inquire for research results.
Select coverage of work: The New York Times, Vanity Fair, and Bloomberg.
Survey 160 (2018-present)
Survey 160 is a software product designed to overcome the barriers of outdated (but still ubiquitous) polling and research methods. Instead of traditional telephone and panel interview methods, which are increasingly costly and fail to reach many critical audience segments, Survey 160 conducts research using SMS (text) conversation.
Launched in 2018, Survey 160 grew from an incubated research project with Harmony Labs. The company received investment from Higher Ground Labs and New Media Ventures among others, and more than doubled revenue in both 2019 and 2020, when the company worked with a wide range of non-profit, political, and corporate research projects, including COVID research with the Kaiser Family Foundation, work with the National Immigration Forum, and the Biden Campaign. The company continued to grow, reaching sustained profitability.
Some technical details: the software, unique for its class, is designed end-to-end for research purposes. Operating either as a managed service or a SaaS offering, the tool supports open- and closed-ended questions, allows for A/B testing, skip logic and question branching, management of opt-out lists, and built-in quotaing options to ensure coverage within subgroups.
Select coverage of work: The New York Times, Vox, and Bloomberg.
Better Internet Initiative (2020-present)
In 2020, Nathaniel created and launched the Better Internet Initiative (BII), a 501(c)(3) non-profit project which helps creators and influencers make educational content for their audiences about issues of importance. The program offers a fellowship for a growing network of creators, programming support, and data and testing.
Based on the success of the 2020 pilot program, BII expanded in 2021, 2022, and 2023. The 2024 cohort featured 100+ Fellows producing more than 1,000 videos across a range of topics and issues, including accurate information about public health, climate change, opportunities for economic justice, and the institutions of our democracy. See coverage in WIRED.
RESEARCH
RSM Fellow, Berkman Klein Center at Harvard University (2022-present)
Nathaniel was an inaugural Fellow of the Rebooting Social Media Institute at the Berkman Klein Center at Harvard. His work focuses on parallels between public health and technology development, and mechanism design for fostering more pro-social outcomes from exposure to online content.
Launched in June of 2023, Nathaniel (with collaborator Tom Gilbert) posted Accountability Infrastructure: How to implement limits on platform optimization to protect population health, a white paper differentiating between what we call “acute” and “structural” harms, and arguing for a methods suitable to addressing structural harms by leveraging randomized controlled trials.
See: https://www.platformaccountability.com
See: We need a germ theory for the Internet, published in The Atlantic, June 2023
See: How to Assess Platform Impacts on Mental Health and Civic Norms, published in Tech Policy Press, June 2023
Visiting Fellow, Digital Life Initiative at Cornell Tech (2021-present)
Nathaniel created on a framework for regulation of technology platforms, oriented around outcome-based or consequentialist structures, rather than the rules-based formats that are currently standard. A second focus area investigated reductions of social trust in society and opportunities to use digital tools to overcome those challenges.
See: Social media is polluting society. Moderation alone won’t fix the problem, published in MIT Technology Review, August 2022.
Combating Systemic Misinformation (2019-2022)
Nathaniel has participated in, and led, several projects designed to combat systemic challenges in misinformation in online communities, especially on Facebook and YouTube. These projects have sourced extensive new data and resulted in major news stories. Details about many of these projects are not currently public.
See: Facebook has a Superuser-Supremacy Problem, published in The Atlantic, February 2022.
The Peoria Project (2017-2019)
Launched in 2017, the Peoria Project was an ambitious multi-million dollar effort to examine Americans’ core beliefs across the full political spectrum. That work led to a new view of the public, clustered into nine segments reflecting people’s values rather than their demographics or voting behaviors.
To deepen our understanding of these audiences, the project worked with a broad range of collaborators to produce, distribute, and test messages with robust statistical methods to tease out which qualities of content best resonated with different segments. The result was a more robust way to visualize the contours of American society, and new methods to reach people.
DIGITAL TRANSFORMATION
Consulting (2015-Present)
After leaving the White House, Nathaniel launched Lubin Strategies and has consulted for a range of large corporations, startups, non-profits, and foundations. Projects typically focus on some combination of product, strategy, management, or marketing support, often developing new programs from scratch or reimagining opportunities to use technology in new ways.
Engagements currently include strategic support for a Fortune 10 company. Prior projects have included an audit and recommendations of a product area of Medium, support for Buzzfeed’s sales/news/product teams in support of a new growth strategy in 2016, the writing of a 30-page assessment and set of recommendations for a large foundation which resulted in more than $10 million in new funding (including the subsequent co-administration of a $1 million Innovation Fund), a strategic audit of Yahoo News, a product scoping exercise for the Ford Foundation to improve philanthropic administration, and providing counsel to Precision Strategies, a leading marketing firm.
The White House (2013-2015)
From 2013 to 2015, Nathaniel led the Office of Digital Strategy at the White House. During that time, the growing office took on increased responsibility for engagement with the American public, and Administration priorities. These years included “fun” events like the launch of healthcare.gov and a government shutdown, as well as major policy rollouts in the 2014 and 2015 states of the union, major partnerships in both the private and public sectors, and major technology development for White House resources as well as the We the People platform, which included a first-of-its kind API for third parties to interact with data.
Outside of the day-to-day responsibilities of managing a team of about 20 staffers and contractors, two projects were most meaningful across these two years. First, in the aftermath of the HealthCare.gov rollout, Nathaniel was part of the recovery effort (working with leadership at both HHS and the White House), which culminated in reaching the pre-launch goal of 7 million signups in year one. Second, Nathaniel played a leadership role in the 2014 net neutrality policy process, which culminated in President Obama’s historic announcement in favor of a free and open internet.
Obama for America (2011-2012)
From before the launch of President Obama’s campaign in 2011 through its culmination in 2012, Nathaniel led and managed the strategy of the digital marketing team, including staffing and budgets for a team that reached 25, data management and testing, creative development, and innovation. Because of the growth and success of the program, a central challenge was how to scale up paid budgets effectively.
In that capacity, Nathaniel supervised more than $112 million total budget, about 22% of total media resources and close to 10% of all campaign spending, earning the right to set the team’s budgets for multiple campaigns based on return on investment (unprecedented at the time). With the share of that budget dedicated to organizational growth, marketing efforts grew the email list by more than 7 million and raised nearly $150 million at a 500+% return on investment. Outside of fundraising, the team registered 350,000+ voters through online advertising in battleground states and generated 500,000+ polling place lookups in target areas during the last week of the campaign, with optimization programs estimated to have saved $30 million
CONCEPT WORK
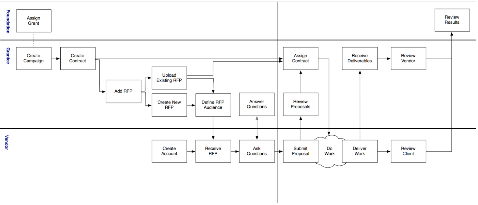
Causeway
In 2017, the Ford Foundation, along with Hattaway Communications, enlisted Nathaniel to help solve a long-standing, complex problem encountered by foundations: How might foundations build infrastructure that supports efficient communications, marketing and research among and between grantees? Nathaniel led a team in developing a robust product design process that facilitated grantee story tracking, financial modeling and an in-depth roadmapping plan for features. The plan received widespread positive feedback from top stakeholders across multiple foundations, and while Ford ultimately pursued a smaller scale solution, the product map continues to garner interest as a full-scale solution that would help foundations and nonprofits source vendors more efficiently, open access to overlooked service providers, streamline funder reporting, and, most importantly, facilitate the sharing of researching and learning among peer organizations.
PRODUCT DETAILS:
The work responded to a fact pattern witnessed in the field:
Nonprofits have limited access to a diverse community of high-quality research, content, data and digital providers with valuable talents and skills
Lack of transparency and limited information-sharing leads to duplicated efforts, wasted resources, and missed opportunities
Siloed research and campaigns prevent achieving economies of scale, limiting the potential impact of more coordinated efforts
Our response was an intermediated marketplace, with portals for funders, non-profits, and vendors.
Project Iter
In 2018, Nathaniel participated in a product research effort, in consultation with Human Ventures and Onward Labs, to look at ways of improving the verification of physical in-person check-in. A project of interest for a range of use cases (private, public, non-profit), the initiative was motivated by the need for improved methods of data collection for vulnerable populations, especially the homeless, that build in data protections.
The system was designed to require dual confirmations from both service providers and users, a form of multi-stakeholder validation. This validation was supplemented by optional features which could be deployed using off-the-shelf technology, such as timebound geofencing, augmented in-person verification with tools like QR codes, a GPS heartbeat, or even biometric signatures.
We ultimately concluded that the social impact lens of the product was not possible via an independent outside organization, but instead would have needed to be pursued from within a trusted authority, likely the government or a highly respected non-profit backed by a data trust. Research and interview data are available.
Media Measurement
In 2017, Nathaniel led a group, under the auspices of Harmony Labs, exploring a range of options for improving measurement for news and media. One output of this project was Survey 160, the company designed to improve data acquisition for surveys using SMS. Several other products were also scoped in this project, including an ambitious consortium model designed to help large, but struggling media properties coordinate efforts to build a shared research panel using an integrated product design. The system apportioned value to members of the consortium based on their contributions to the pooled network, with options to purchase additional access once involved.
While the fragmented landscape of that struggling community of publishers prevented the launch of the project, the increased reliance in the years since on research panels has validated the core insight of the product. There is good reason to think such a model would still be particularly useful to these networks, particularly in light of monetization challenges spawned by social media networks.